


















通过金山办公wps办公软件自动提取的部分文字内容,仅供参考,详细还是以上文的图片展示为准:
yuwell鱼跃产品使用及技术说明书
臂式电子血压计,规格型号:YE655D
使用前请详细阅读说明书!生产日期见包装。以下简称血压计。图示仅供参考,请以实物为准。使用期限5年(1日6次),易损易耗件除外。
YY-BPM0036Z-01(A/0)修订日期:2022年11月
适用范围:供测量人体血压和脉搏用(12周岁以上的成人,禁忌症:无。不适用于新生儿)。
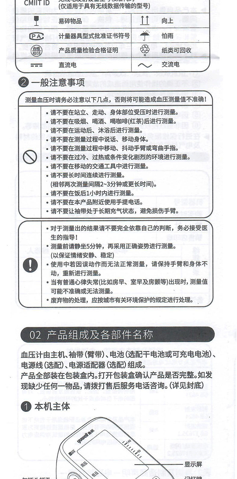
01安全注意事项
此处所示警告与注意,用于正确安全使用产品,并防止对用户和他人造成危害或带来损害。
①图标注释,图例说明
详见上文图片展示...
②一般注意事项
测量血压时请务必注意以下几点,否则将可能造成血压测量值不准确!
·请不要在站立、走动、身体部位受压时进行测量。
·请不要在吸烟、喝酒、喝咖啡(红茶)后进行测量。
·请不要在运动后、沐浴后进行测量。
·请不要在测量过程中说话、移动身体。
·请不要在测量过程中移动、抖动手臂或弯曲手指。
·请不要在过冷、过热或条件变化剧烈的环境进行测量。
·请不要在移动的交通工具中进行测量。
·请不要长时间连续进行测量。
(相邻两次测量间隔2~3分钟或更长时间)。
·请不要在饭后1小时内进行测量。
·请不要在本产品附近使用手提电话。
·请不要在本产品附近使用手提电话。
·请不要让袖带处于长期充气状态,避免损伤手臂。
·对于测量出的结果请不要完全依靠自己的判断,务必接受医生的指导!
·测量前请静坐5分钟,再采用正确姿势进行测量。
(以保证情绪安静、稳定)!
·使用中若因误动作而无法正常测量,请保持手臂和身体不动,重新进行测量。
·当有普通心律失常(比如房早、室早及房颤等)出现时,测量值可能不准确或无法测量。
·废弃物的处理,应按城市有关环境保护的规定进行处理。
02产品组成及各部件名称
血压计由主机、袖带(臂带)、电池(选配干电池或可充电电池)、电源线(选配)、电源适配器(选配)组成。
产品全部装在包装盒内。打开包装盒确认产品是否完整。如发现缺少任何一物品,请拨打售后服务电话咨询。(详见封底)
①本机主体
显示屏气插头插孔-记忆键开始/停止键用户切换键电源适配器插孔语音孔-电池盒盖
袖带,本袖带适用臂围范围为22厘米~32厘米。(图片仅供参考,请以实物为准)
橡胶导气管气插头
▶请使用鱼跃专用袖带,否则可能会引起测量错误。
▶袖带使用寿命5000次。为了准确测量血压,建议及时更换。
▶若袖带发生漏气或粘性不良等异常,请及时更换鱼跃同款专用袖带。
▶若购买的袖带不带气插头。请将旧气插头装在新袖带上。
▶更换方法:将气插头从旧袖带气管上拔下,然后安装在新的袖带气管上。
③电源适配器(另售品)
鱼跃专用电源适配器符合GB9706.1-2007/YY0505-2012的要求。如需要购买,请拨打售后服务电话咨询。(详见封底)
附件,使用说明书(含鱼跃产品保证书、保修卡、合格证)
⑤显示屏
①时间日期可通过功能设置调整时间日期。②高压值显示测量的高压值③低压值显示测量的低压值④双用户图标可通过用户切换键选择用户A或用户B⑤目记忆值图标记忆值显示
详见上文图片展示...
⑦电量值电池电量图标,电量不足时请及时更换电池(参照03安装电池)8压力柱显示测量结束后,最高格的位置高于140mmHg或最低格高于90mmHg时,表示您的血压偏高⑨脉搏值显示测量的脉搏频率值10压力单位本机有mmHg和kPa两种显示单位(本机默认显示为mmHg)
心跳图标
·检测到脉搏时,该图标亮起
11不规则脉波提示图标
详见上文图片展示...
请重新测量。
03安装电池
打开位于本机背面的电池盖,将4节5号电池装入电池盒中,
安装时电池的正负极应与电池仓中正负极标识一致。安装完
电池后,将电池盒盖装上,此时应听到“咔嗒”一声。
▶在使用中,详见上文图片展示...,表示电池电量已不足。
▶在使用中,详见上文图片展示... 电池框闪烁,表示电池电量已耗尽,请同时更换4节电池。不要将新旧电池混用,请使用寿命较长的碱性电池。
▶若长期(三个月以上)不使用本机,请取出电池。
△注意:长时间使用外接电源时将干电池取出。
04佩戴袖带
左右手臂都可以进行测量。
将袖带上的气插头插入本机左侧的气插头插孔中,如下图所示:
2cm③将袖带佩戴于被测上臂,使袖带的下边缘距离肘关节2厘上气嘴位于胳膊内侧,拉紧袖带粘住粘贴布。米~3厘米
友情提示:
①袖带应当舒适地缠绕在上臂上,防止过紧或过松。
②袖带上的橡胶导气管无扭曲、打折或挤压。
05正确的测量姿势
身体挺直袖带中心处与心脏保持在同一高度掌心向上
如果桌子低矮或坐于沙发上,而造成弯腰、身体前倾,可在手臂下垫一个软垫,如下图所示。
注意:任何血压测量都受被测量者的姿势以及他/她的身体状况的影响。
错误测量姿势
衣服较厚卷起袖子弯腰(身体前倾)测量过程中说话或移动
06测量血压
为了获得准确的测量结果,测量前请注意以下事项:
①测量前请静坐5分钟。
②应尽量在每天的同一时间进行测量。
③在测量前半小时内,请不要进食、吸烟、喝酒、沐浴以及运动。
④进行多次测量时,相邻两次测量的时间间隔至少为2~3分钟或更长的时间。
⑤根据每次测量结果和血压分类表初步判断您的血压状况,并向您的医生咨询。
①
按【开始/停止键】
按下【开始/停止键】后,首先显示屏会全显1秒钟。系统自动归零,几秒后归零结束,气泵将会自动充气。
...